科技服务
微生物多样性测序
文章名称:整合微生物组和代谢组技术系统揭示结直肠癌中的肠道菌群与代谢物的新型相互作用
发表机构:复旦大学附属肿瘤医院
杂志:Theranostics
发表时间:2019.9.14
样本类型及数目:结直肠癌病例与正常志愿者的总共100例粪便样本
影响因子:8.063 一区
关键词:结直肠癌,肠道菌群,代谢物
测序技术:16S rRNA基因测序;非靶向GC-MS代谢组
研究背景
结直肠癌(Colorectal cancer,CRC)是一种恶性肿瘤,在所有癌症中发病率居第三位。在宿主基因组成和环境暴露的驱动下,肠道微生物及其代谢产物被认为是CRC发病的原因和调控因子。
材料方法
研究内容
鉴定健康志愿者和CRC患者的特征性微生物群以及具有疾病表型的相关代谢物
实验方法
16S rRNA基因测序+非靶向GC-MS代谢组检测
样本数量与类型
50 CRC vs 50 Healthy(H) volunteers;粪便样本
样本排除标准
1)年龄大于80岁或小于25岁的患者;

2)有家族性CRC、炎症性肠病(IBD)或肠易激综合征(IBS)病史的患者;

3)接受术前新辅助化疗的患者;

4)具有其他同时存在的恶性肿瘤的患者;

5)以及有完全性肠梗阻并发症的患者;

6)志愿者无IBS、IBD、CRC、其他恶性肿瘤或其他严重胃肠疾病史;

7)在取样的两个月内,所有使用抗生素、益生菌、益生元或合生元的患者和志愿者均被排除在外。
实验设计
实验设计
研究结果
CRC组粪便微生物的细菌多样性降低
为评估CRC组和H组间细菌多样性的差异,分别进行α多样性(图1A)和β多样性分析(图1B)。CRC相关的粪便微生物群的细菌多样性降低,表明肠道菌群多样性受肿瘤负荷的影响较大。
CRC组粪便微生物的细菌多样性降低
CRC组粪便微生物的细菌多样性降低
实验观察到CRC组和H组肠道菌群存在相当大的变化(图1C)。*Bacteroidetes*(拟杆菌门)是最主要的门,分别占CRC组和H组OTU的46.8%和46.9%。此外,CRC组的*Proteobacteria*(变形杆菌门)(23.9% vs 7.2%)和*Fusobacteria*(梭杆菌门)(6.6% vs 0.1%)更为丰富,而H组的*Firmicutes*(厚壁菌门)(20.8% vs 43.5%)更为丰富。未观察到上调的Firmicutes /Bacteroidetes比例(据报道可指示多种病理状况)。
CRC组粪便微生物的细菌多样性降低
以上述76个OTUs的相对丰度进行聚类分析(图3)。H组富集到58个OTUs,而CRC组只有18个OTUs。这表明CRC组的微生物丰度远低于H组,这些差异丰度的微生物是足以区分H志愿者和CRC患者的微生物。
以CRC组和H组粪便代谢组全览肠道代谢
因为CRC患者表现出与疾病相关的标志性微生物群,作者假设,CRC患者的代谢途径改变可能至少部分受到肠道菌群的影响。因此,采用非靶向GC-MS代谢组学方法对粪便样本进行了代谢组学分析,成功地对H组和CRC组的226种代谢物进行了定量分析,两组共有164种代谢物。这些代谢物被映射到约40种不同的KEGG代谢途径,包括蛋白质生物合成(14种代谢物)、氨循环(5种)和半乳糖代谢(6种)。
CRC和H组特异性粪便代谢组
在H组,丰富的代谢产物主要是糖(麦芽糖、果糖)、糖醇、胺(半乳糖胺)和大量的有机酸和脂肪酸(甘油、十八酸、己二酸、苯并丙酸、亚油酸和油酸)。而CRC组中具有更高丰度的多胺(尸胺、1,4-丁二胺)、氨基酸(Pro、Glu)和尿素,表明H组比CRC组更能维持肠道碳水化合物代谢和还原环境(图4A)。
发现多种在CRC或H组中特异存在的代谢物。17种可能参与Asp代谢、氨循环、蛋白质生物合成和Trp代谢(它们支持肿瘤发生所需的环境)的代谢产物只出现在CRC组(图4B)。还发现42种只在H组中检测到的代谢物(不包括20种未知代谢物),这些代谢产物主要参与Asp代谢、Ala代谢、蛋白质生物合成等(图4C),表明这些代谢途径在CRC患者中活性较低。
CRC和H组特异性粪便代谢组
聚类、相关性和多元变量分析揭示H组和CRC组之间的差异代谢物
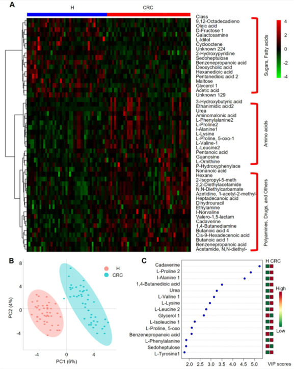
H组和CRC组代谢物丰度进行HCA分析,显示3个cluster:(i)糖和脂肪酸,H组比CRC组丰度高;(ii)氨基酸和(iii)多胺、药物和其他代谢物,CRC组比H组丰度高(图5A)。H组中糖和糖醇(如果糖、艾杜醇、景天庚酮糖、麦芽糖、甘油、半乳糖胺),脂肪酸(如9,12-十八酸、油酸、己二酸和戊二酸)丰度较高。在CRC组中,氨基酸(如Phe、Pro、Ala、Lys、5-oxo-Pro、Val、Leu和Orn)含量较高。

PCA明确显示H组和CRC组之间的差异,提示CRC组特异性代谢丰度和特征(图5B)。

OPLS-DA分析进一步显示,多种特定的代谢物,如尸胺、Pro、Ala、1,4-丁二酸、尿素、Val、Lys、Leu、甘油、Ile、5-oxo-Pro、苯丙酸(即氢吲哚酸)、Phe、景天庚酮糖和Tyr,能够将CRC患者和H志愿者区分开(图5C)。

上述数据有力地表明,CRC患者表现出一种特定的粪便代谢组。
聚类、相关性和多元变量分析揭示H组和CRC组之间的差异代谢物
鉴定CRC特异性的代谢物
根据上述粪便微生物组和代谢组数据,进行基于Pearson相关性的聚类分析,以鉴定CRC中微生物相关的代谢物(图6A)。观察到CRC患者的代谢物-微生物相关性强于H志愿者,这表明CRC中异常丰富的代谢物高度归因于肠道菌群失衡或其相互作用。

进一步研究76个OTUs相关的代谢物。结果表明,CRC组中多种微生物-代谢物关系对存在正相关(图6B)。

计算粪便代谢物丰度的变异系数(CV)时,得到的CVs范围为0-1,其中将0-0.25定为最小变量(噪声较小,可作为良好的生物标志物),将0.75-1 CV定为高度变化代谢物(图6C)。
1)CRC样本中CV最低(变异性最小)的代谢物是cholan-24-oic acid、Val、氨基丙二酸、3-吡啶甲酸和Ala,而CV较高(变异性较大)的代谢物是未知物(5种)、甘油和磷酸;
2)对于H样本,CV最低的代谢物是花生四烯酸、赖氨酸、十七烷酸、丁酸、戊烷酸、丙烯酸、己二酸、Orn、丙酸、十八烷酸、苯甲酸、Phe等。较高的CV代谢物属于未知物(6种)、天冬氨酸、异庚酮糖、戊酸和核糖。

根据上述分析,将多胺作为潜在的生物标志物,因为它们是CRC组中鉴定到的丰度高的代谢产物。受试者工作特征(ROC)曲线分析表明,尸胺(AUC,0.764;p=5.4512e-5)和腐胺(AUC,0.672;p=0.015449)与CRC样本显著相关(图6D)。因此,多胺的诊断价值相当于或优于常规CRC筛查方法FOBT(AUC,0.681;p=0.002)。
鉴定CRC特异性的代谢物
研究结论
本研究联合使用成熟的16S多样性分析与非靶向代谢组研究策略,从两个相互关联的组学维度揭示了CRC中的肠道菌群与代谢组,并鉴定出新的潜在标志物。本研究对入组人群有严格界定且有详尽的临床信息(包括年龄、性别、教育背景、体重指数(BMI)、腰臀比(WHR)、吸烟史、高血压、阑尾切除术、FOBT、肿瘤分期、取样部位等),并进行了大样本量的检测,共有50例CRC患者和50例H志愿者,这两项是发表临床高分文章的基础。作者也指出,评估粪便代谢物是一项极具挑战性的工作,因为大部分代谢物是由饮食(及其微生物群)和生活方式决定。在未经同位素标记饮食时,是很难做到将宿主源代谢物与微生物代谢物区分开来,而这又很难在人体内开展。另外,由于本研究采用GC-MS检测代谢组,提取到的代谢物未覆盖大多数的非极性脂肪酸,如短链脂肪酸(SCFAs)、未结合的次级胆汁酸和其他特殊的代谢产物和挥发物,而这些代谢物通常也是由肠道微生物组和宿主肠细胞释放,同样是微生物与宿主互作的关键分子。本研究值得作为研究肠道菌群与疾病相互作用关系的范例。
广科安德可提供单细胞/空间组、基因组、表观组、微生物组、蛋白质组、代谢组等多组学测序和生物信息学分析服务,从基础研究、转化研究到临床应用提供全方位科研技术服务及解决方案欢迎免费咨询,了解更多详细信息!我们的技术专员可免费为您提供业务评估。
服务流程
告诉我们您的需求
广科提供解决方案
签订合同并寄送样品
一站式个性化服务
欢迎联系我们
邮箱:service@cwmda.com
电话:0571-83693553